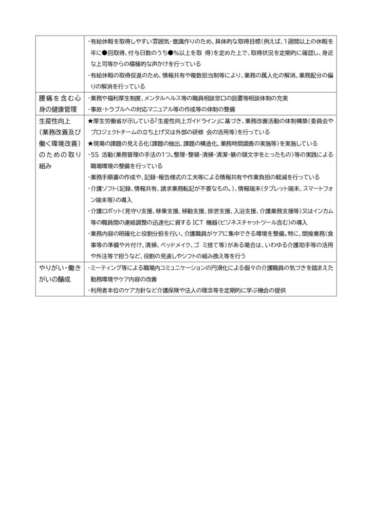
処遇改善加算について

PAGE TOP